1. トップ
  2. 看護記事
  3. ニュース
  4. HealthDay News
  5. 2026年度診療報酬改定の基本方針を公表

【連載】【HealthDay News】メディカル・ヘルスケア関連のニュースをお届け

2026年度診療報酬改定の基本方針を公表

  • 公開日: 2025/12/30

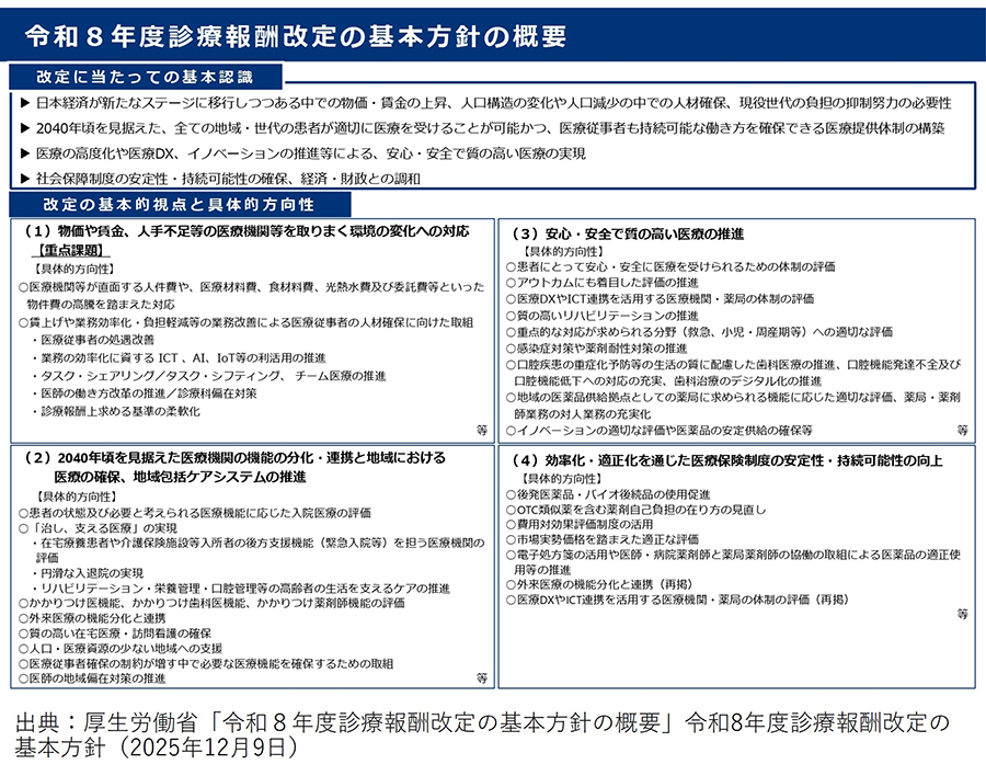
 厚生労働省は12月9日、2026年度診療報酬改定の基本方針を取りまとめ、公表した。物価や賃金の上昇、医療機関などの人手不足への対応などを重点課題に位置付けた。

2026年度診療報酬の基本方針

この記事を読んでいる人におすすめ

カテゴリの新着記事

肝機能の「長期的な変化」が糖尿病リスクを予測か──日立コホート研究

NEW

 2型糖尿病は、発症前の段階でいかにリスクを捉えるかが重要となる。健康診断では肝機能検査が毎年行われているが、その数値は多くの場合、一過性の変動として単年ごとに評価されるにとどまってきた。日立コホート研究による約2万人・13年超の追跡解析から、若年期に一時的な肝機能高値を示し

2026/2/13